许昌正美韶华医疗美容门诊部是一家经许昌市卫生健康委员会审批通过的正规医疗美容机构,位于河南省许昌市魏文路亨源通步行街,是一家集整形科、皮肤科、牙科、美容部等为一体的美业集团医院。
![]()
医院基本信息
性质:私立
资质:门诊部
面积:医院现有医疗面积10000余平方米,也有资料显示其面积为3000多平方米,具体以实际为准。
科室设置:设有美容牙科、整形外科、美容皮肤科、美容中医科、美容外科、医疗美容科等。
许昌正美韶华医疗美容门诊部,营业时间08:30-19:00
![]()
医生团队
门诊部汇聚了一支技术娴熟的医生和护士团队,他们具备深厚的美容医疗知识和丰富的临床经验,能够为顾客提供的医疗美容服务。
擅长项目
注射美容:包括玻尿酸注射、瘦脸提升、除皱、线雕等微整形项目。
激光美容:可进行瘦手臂、激光脱腿毛等治疗。
手术美容:如隆鼻、双眼皮等整形手术。
![]()
医院特色
设备:医院引进了价值千万的整形设备,为开展的各类诊疗项目提供了坚实的医疗技术支持。
个性化服务:能够根据顾客的需求,提供个性化的美容方案。
正规资质:是经过当地卫生部门批准成立的正规医院。
口碑评价
许昌正美韶华医疗美容门诊部凭借其技术、贴心的服务以及良好的治疗,赢得了众多顾客的信赖与好评。例如,有顾客表示在这里做的隆鼻手术过程安心,医生且术后自然;还有顾客称做完吸脂手术后身材有了明显改变,整个团队配合默契,术后护理周到。
![]()
许昌正美韶华医疗美容门诊部以其医疗团队、技术设备和个性化的服务理念,致力于满足每位顾客的需求,帮助顾客实现美丽与自信的蜕变,是当地追求美丽人士的可靠选择。
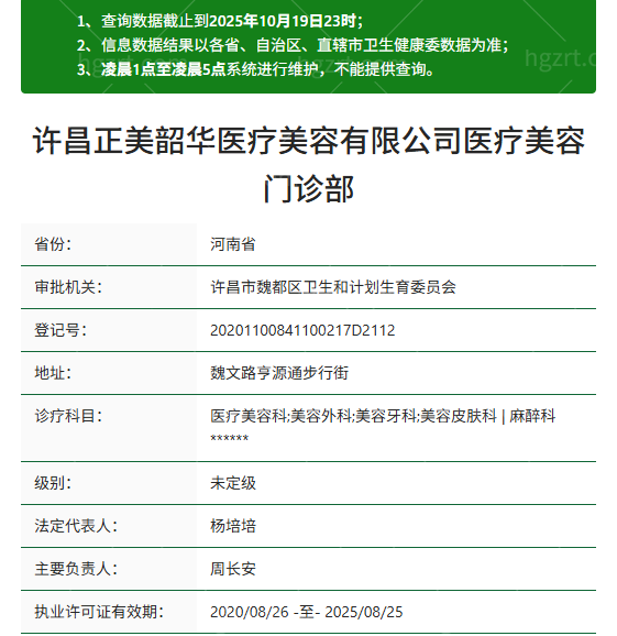
正规,是由许昌市魏都区卫生和计划生育委员会审批,资质如下:
![]()
省份:河南省
审批机关:许昌市魏都区卫生和计划生育委员会
登记号:20201100841100217D2112
地址:魏文路亨源通步行街
诊疗科目:医疗美容科;美容外科;美容牙科;美容皮肤科 | 麻醉科
级别:未定级
法定代表人:杨培培
主要负责人:周长安
执业许可证有效期:2020/08/26 -至- 2025/08/25




