北京雍禾植发,一家专注于毛发健康与植发领域的连锁机构,始终以“让每一位患者重获自信,绽放美丽”为使命,致力于为脱发患者提供有效的毛发移植解决方案。
![]()
在技术与设备方面,雍禾植发不断追求创新与突破。其采用的植发技术,能够根据患者的具体脱发情况,提取健康毛囊,并将其种植到脱发区域。
这一技术不仅提高了毛囊的成活率,还大程度地减少了对患者头皮的损伤,让患者在术后能够更快地改善,重获自然浓密的秀发。
![]()
同时,雍禾植发引进了植发设备,这些设备的高精度和高稳定性,为植发手术的顺利进行提供了有力,让患者在植发过程中更加安心。
雍禾植发拥有一支且经验较丰富的医师团队。团队成员均经过严格的选拔和培训,具备扎实的知识和丰富的临床经验。他们以技艺和严谨的工作态度,为每一位患者提供个性化的植发方案。
![]()
在植发过程中,会全程关注患者的感受,确保手术。此外,雍禾植发还注重团队的持续学习与成长,定期组织进行学术交流和技术培训,不断提升团队的水平,以更好地服务患者。
在环境与服务方面,雍禾植发为患者打造了一个舒适、温馨的就医环境。医院内部装修精致,环境整洁,让患者在就诊过程中感受到家一般的温暖。独立的诊室设置,不仅保护了患者的隐私,还为患者提供了一个安静、舒适的诊疗空间。
![]()
此外,雍禾植发还提供一对一的导诊服务,从患者进门的那一刻起,就有专人引导患者完成各项检查和治疗流程,让患者在就医过程中不再感到迷茫和无助。同时,雍禾植发为每一位患者建立了终身档案,详细记录患者的病情、治疗过程以及术后情况,方便医师随时跟踪患者的健康状况,为患者提供长期的毛发健康管理服务。
![]()
北京雍禾植发始终秉持着“信任、舒适”的服务理念,以技术、优质的服务和舒适的环境,赢得了广大患者的信赖与好评。
在这里,每一位患者都能感受到雍禾植发对毛发健康的重视和对患者的关爱。未来,雍禾植发将继续努力,不断提升自身的技术和服务水平,为更多脱发患者带来希望,让他们重获自信,绽放美丽。
![]()
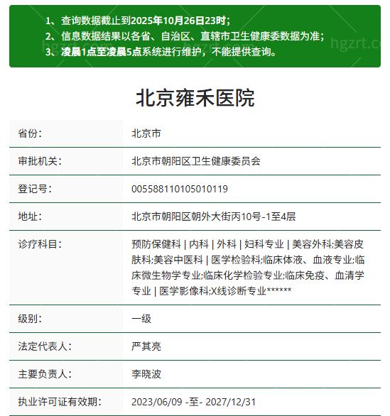
正规,是由北京市朝阳区卫生健康委员会审批,资质如下:
![]()
省份:北京市
审批机关:北京市朝阳区卫生健康委员会
登记号:005588110105010119
地址:北京市朝阳区朝外大街丙10号-1至4层
诊疗科目:
预防保健科 | 内科 | 外科 | 妇科 | 美容外科;美容皮肤科;美容中医科 | 医学检验科;临床体液、;临床微生物学;临床化学检验;临床免疫、血清学 | 医学影像科;X线诊断******
级别:一级
法定代表人:严其亮
主要负责人:李晓波
执业许可证有效期:2023/06/09 -至- 2027/12/31




