金水净小白医疗美容诊所是一家位于河南省郑州市的医美机构,致力于为求美者提供高品质的医疗美容服务。以下是关于该诊所的详细介绍:
![]()
诊所概况
地址与交通:诊所位于河南省郑州市经三路9号,交通便利,方便患者前来就诊。
成立时间:金水净小白医疗美容诊所成立于2004年,是一家具有多年医美经验的机构。
![]()
医疗资质与团队
资质:作为一家正规的医疗美容机构,金水净小白医疗美容诊所拥有《医疗机构执业许可证》,其诊疗科目涵盖医疗美容科及相关二级科目,如美容外科、美容皮肤科等。
![]()
医生团队:诊所汇聚了一批医疗美容医生,他们均持有《医师资格证书》和《医师执业证书》,并且注册为医疗美容主诊医师。此外,诊所的医生团队在医美领域有着丰富的临床经验和深厚的背景。
特色项目与技术
项目种类:金水净小白医疗美容诊所提供多种医美项目,包括面部整形、皮肤美容、注射美容、美容外科等。例如,无针去眉间纹、缩小毛孔、筋膜提升、热玛吉消除皱纹等项目在患者中口碑良好。
技术优势:诊所注重技术创新,引进医疗设备和治疗技术,确保为患者提供有效的医美服务。
![]()
服务与口碑
服务理念:金水净小白医疗美容诊所秉持以美为尊、技术创新、向美而行的发展理念,致力于为患者提供尽善尽美的医疗服务。
患者评价:根据患者的真实评价,该诊所的手术过程,术后令人满意。医护人员的服务态度也得到了患者的认可。
根据其提供的服务质量和团队,可以推测其价格定位在中高端市场。建议患者在就诊前与诊所详细沟通,了解各项服务的具体费用。
![]()
总之,金水净小白医疗美容诊所凭借其医疗团队、技术设备和优质的服务理念,在医美市场上树立了良好的口碑。如果您有医美需求,可以考虑选择该诊所进行询问和治疗。
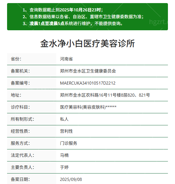
正规,是由郑州市金水区卫生健康委员会审批,资质如下:
![]()
省份:河南省
备案机关:郑州市金水区卫生健康委员会
备案编号:MAERCUKA341010517D2212
地址:郑州市金水区农科路16号11号楼8层820、821号
诊疗科目:医疗美容科(美容皮肤科)
所有制形式:私人
经营性质:营利性
服务方式:门诊服务
法定代表人:马楠
主要负责人:于婷
备案日期:2025/09/08




